Magnetically actuated multimodal bioelectronic catheter for minimally invasive surgery and sensing
DOI:10.1038/s41563-025-02340-5
发表时间:2025-9-5
发表期刊:NATURE MATERIALS
影响因子:38.5
作者单位: 中山大学
文章摘要:
能够进行远程主动导航的小型磁驱动导管在微创手术中具有广阔的应用前景。然而,现有的制造技术阻碍了它们与多模态传感组件的集成,特别是因为在导管内嵌入刚性电子元件可能会降低其灵活性和可控性。这篇文章,作者报告了一种磁驱动的生物电子导管,该导管可同时对多种类型的代谢物或离子进行原位多重生物传感。研究者使用四维多通道打印来制造具有多通道护套结构的柔性多通道铁磁导管,该导管包括嵌入聚合物基体中的六个液态金属微通道以进行电导。该导管可以使用磁控主动转向穿过血管和肠道,用于肾静脉或肠道介入手术以及兔和猪模型的原位多代谢物传感。总体而言,据报道的磁驱动生物电子导管是一种很有前途的工具,用于在微创手术中对难以触及的病变进行远程控制生物传感和治疗。
部分结果展示:


2. 题目:一种有前途的仿生硫化氢系统,用于推进炎症性疾病治疗
A Promising Biomimetic Hydrogen Sulfide System for Advancing Inflammatory Disease Treatment
DOI: 10.1002/adma.202510602
发表时间: 2025-09-28
发表期刊: ADVANCED MATERIALS
影响因子: 26.8
作者单位:西安电子科技大学
文章摘要:
硫化氢(H2S)在调节炎症性疾病方面表现出双面性,既是治疗剂又是病理加重剂。有效利用其有益作用,同时减轻其有害影响对于推进基于H2S的疗法。在这里,创新的H2S供应系统引入使H2S增强其治疗效果。不像传统的合成H2S,一种仿生H2S提出了模拟内源性酶促H2S生产。在整个给药期间,CP可以恒定速率进行持续地生产H2S,确保治疗效果,同时避免毒性。此外,通过用透明质酸功能化CP,所得系统(CPH)不仅实现了对炎症性肠病(IBD)组织的靶向递送,而且还提供了可控的 H2S在患病微环境中产生。因此,CPH 通过可持续和持续提供多功能H2S显着减轻免疫炎症,促进肠上皮屏障修复,并调节肠道微生物群.这项研究彻底改变了H2S供应策略,并为基于气体的疗法提供了新的见解。
中乔新舟生物的细胞产品Caco-2人结肠腺癌细胞(货号:ZQ0056)和Raw264.7小鼠单核巨噬细胞白血病细胞(货号:ZQ0098)参与了该项研究。

Caco-2人结肠腺癌细胞(货号:ZQ0056)

Raw264.7小鼠单核巨噬细胞白血病细胞(货号:ZQ0098)
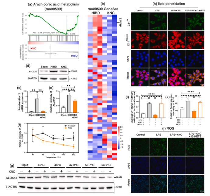
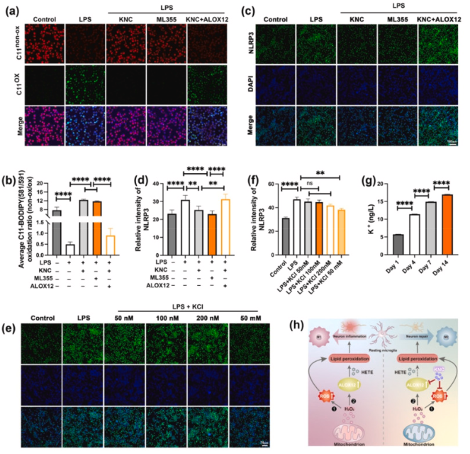
3. 题目:KNC纳米酶通过ALOX12介导的脂质过氧化抑制修复缺氧缺血脑损伤
KNC nanozyme repairs hypoxia ischemia brain damage through ALOX12 mediated lipid peroxidation inhibition
DOI: 10.1016/j.bioactmat.2025.08.032
发表时间: 2025-09-02
发表期刊: Bioactive Materials
影响因子: 20.3
作者单位:上海交通大学
文章摘要:
缺氧缺血脑损伤(HIBD)由于严重的活性氧(ROS)增强诱导的神经炎症,导致广泛的神经元损伤和永久性脑组织损伤。在这项工作中,制备了一种基于K掺杂的N-C基纳米酶,用于清除ROS。KNC可损害小胶质细胞中ROS的产生和M1极化。这些内容物的益处,使HIBD大鼠的脑损伤得到了减轻,同时增加局部血流量、小胶质细胞促炎反应降低和星形胶质细胞的激活被证明。HIBD后应用KNC后,学习和记忆能力得到恢复,这归因于HI诱导的海马区域树突棘丢失减少。RNA-seq显示,ALOX12表达降低是神经元保护的线索之一。KNC可与ALOX12结合,进一步抑制脂质过氧化。这两个线索获得了KNC具有优越的抑制能力,抑制HIBD后ROS增强诱导的脑损伤。该纳米酶为HIBD治疗提供了潜在的策略和新思路。
部分结果展示:

图2.KNC减少了ROS积累,抑制了M1极化。用LPS处理的BV2细胞的ROS染色,LPS结合2ng / mL KNC(KNC 2),4 ng / mL KNC(KNC 4)或8ng / mL KNC(KNC 8)1天(a)和4天(b)。ROS染色相对荧光强度的定量分析(c,n = 6)。在用LPS处理的BV2细胞中检查Arg-1和 iNOS的共定位,以及LPS与KNC 2、KNC4或KNC 8联合处理1天(d)和4天(f)。

图8.KNC通过结合和抑制ALOX12来减少脂质过氧化诱导的ROS。CETSA-Western印迹分析检测BV2完整细胞中KNC和ALOX12之间的相互作用(g)。BODIPY 581/591C11 对照、LPS、LPS 处理的KNC和LPS联合处理的脂质过氧化和12-HETE BV2细胞(h)染色。h(i,n = 6/组)相对脂质过氧化水平的统计分析。对照、LPS、用KNC处理的LPS和用KNC和12-HETE BV2细胞处理的LPS联合染色(j)。j(k,n = 6/组)相对ROS水平的统计分析。

图9.KNC通过直接靶向ALOX12而不是调节钾离子(K)外流来抑制神经元炎症。+BODIPY 581/591C11 对对照、LPS 处理、LPS + KNC处理、LPS + ML355处理和LPS + KNC + ALOX12过表达BV2细胞脂质过氧化的代表性图像(a)。a(b,n = 6/组)相对脂质过氧化水平的统计分析。对照、LPS 处理、LPS + KNC 处理、LPS + ML355 处理和 LPS + KNC + ALOX12 过表达BV2细胞中NLRP3染色的代表性图像 (c)。c(d,n = 6/组)中NLRP3相对强度的统计分析。对照、LPS 处理的LPS与50 nM、100 nM、200 nM或 50 mM KCl处理的BV2细胞结合的NLRP3染色的代表性图像(e)。
KNC恢复HIBD诱导的脑损伤有两种有效方法。一是KNC可以清除ROS。另一个是KNC可以减少ALOX12介导的脂质过氧化。两种方式都可以减少M1介导的神经元炎症和促进M2介导的神经元修复(h)。数据表示为平均值±标准差。∗∗p < 0.01,∗∗∗∗p < 0.0001。+
中乔新舟生物的细胞产品BV-2小鼠小胶质细胞(货号:ZQ0397)参与了该项研究。

图片来自文献截图
4. 题目:混合外泌体-脂质体纳米颗粒用于缺血性中风神经炎症和脂质代谢的双重调节
Hybrid Exosome–Liposome Nanoparticles for Dual Modulation of Neuroinflammation and Lipid Metabolism in Ischemic Stroke
DOI: 10.1021/acsnano.5c11417
发表时间: 2025-09-15
期刊: ACS Nano
影响因子: 16.0
作者单位:广西壮族自治区人民医院
中文摘要:
缺血性中风通常以大脑中动脉闭塞和再灌注(MCAO/R)为模型,涉及严重的神经炎症和脂质代谢失调,从而加剧神经元损伤。为了解决这些双重病理过程,研究者通过将神经干细胞衍生的外泌体(Exo)与载有玉郎伞多糖(Lip)的脂质体融合,设计了一种混合纳米平台 (Exo–Lip)。外泌体提供血脑屏障(BBB)通透性和内在的抗炎活性,而脂质体则具有抗氧化和免疫调节作用。由此产生的Exo-Lip表现出改进的胶体稳定性和协同治疗潜力。在 MCAO/R小鼠中,Exo-Lip通过降低TNF-α和IL-6,同时上调IL-10和TGF-β,显着减轻神经炎症。它恢复脂质代谢,减轻氧化应激,并保持膜完整性。TTC染色显示梗塞体积减少,行为测试证实运动和认知功能的恢复。组织学分析进一步证明了神经元存活和结构保存。转录组学分析显示,Exo-Lip调节与炎症和脂质调节相关的基因网络,包括激活AKT/Nrf2/HO-1信号通路。总的来说,这些发现表明Exo-Lip代表了一种多功能、仿生纳米药,能够靶向缺血性中风的炎症和代谢途径。这项工作强调了一种具有中枢神经系统疾病转化潜力的精准纳米医学策略。
部分结果展示:

图片来源于文献
中乔新舟生物的细胞产品原代人脑微血管内皮细胞(货号:PRI-H-00117)参与了该项研究。

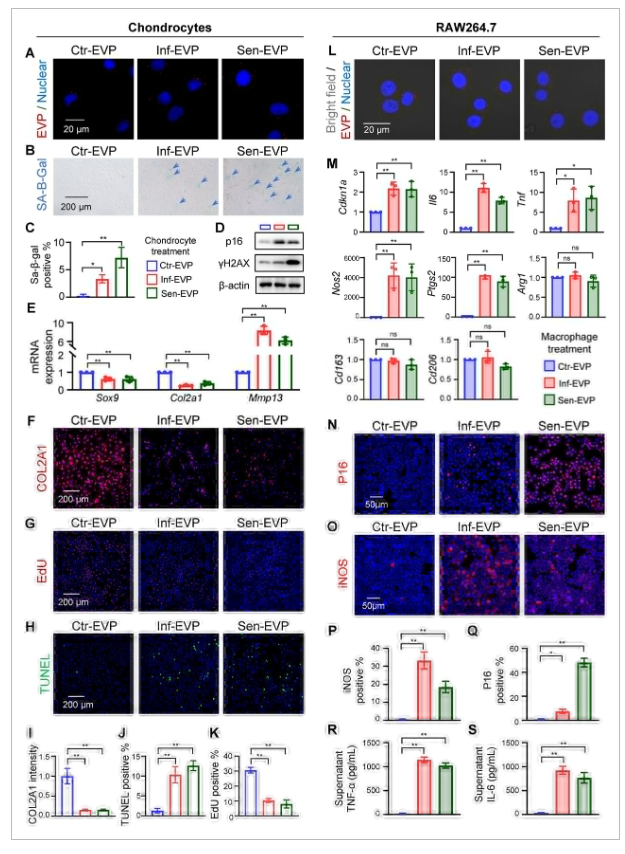
5. 题目:靶向阻断成纤维细胞样滑膜细胞的病理性细胞外囊泡和颗粒以缓解骨关节炎:蛋白质组学分析和细胞效应
Targeted Blockage of Pathological Extracellular Vesicles and Particles From Fibroblast-Like Synoviocytes for Osteoarthritis Relief: Proteomic Analysis and Cellular Effect
DOI: 10.1002/jev2.70162
发表时间: 2025-09-08
期刊: Journal of Extracellular Vesicles
作者单位:南京大学
文章摘要:
骨关节炎(OA)是一种普遍的衰弱性关节疾病,细胞间串扰失调会加速,但成纤维细胞样滑膜细胞(FLS)衍生的细胞外囊泡和颗粒(EVP)在疾病进展中的作用仍有待阐明。在这里,对临床标本、动物模型和公开数据集的综合分析揭示了OA滑膜内外泌体通路的显着变化。蛋白质组学分析揭示了源自炎症和衰老FLS的EVP中独特的分子特征,反映了其亲本细胞的病理生理状态。作者证明,OA中炎症和衰老状态下的FLS会分泌致病性EVP,这些EVP通过破坏软骨细胞稳态、将巨噬细胞极化为促炎表型以及损害间充质干细胞的软骨生成来传播关节变性。为了治疗性靶向这些致病性EVP,作者设计了一种腺相关病毒9(AAV9)载体,该载体与滑膜亲和肽(HAP-1)融合,以递送针对 Rab27a(EVP 分泌的关键调节因子)的shRNA。在由内用半月板不稳定诱导的小鼠OA模型中关节内给药工程化AAV9显着减少滑膜增生、软骨退化和炎症反应,同时显示出令人满意的全身生物安全性。作者的研究结果将FLS衍生的EVP确立为OA发病机制的关键介质,并提出了一种阻断其分泌的靶向策略,为OA提供了一条有前途的疾病缓解治疗途径。
部分结果展示:

图4致病性FLS EVP在体外破坏软骨细胞和巨噬细胞稳态。(F-K)小鼠软骨细胞COL2A1和TUNEL染色的代表性图像和定量, 以及用不同EVP刺激48小时后对ATDC5细胞系进行EdU染色。
中乔新舟生物的细胞产品ATDC5小鼠成软骨细胞系(货号:ZQ0938)和ATDC5小鼠成软骨细胞系专用培养基(货号:ZM0938)参与了该项研究。



图片来自文献截图
